Téma: Upgrade zesilovače dokončeném po 26 letech
Dokončení jsem řešil v Dokončení zesilovače po 26-ti letech. A teď se (vlastně již po 28-mi letech) pokouším o upgrade. Nechci dělat nějaké zásadní změny, chci pokud možno využít šuplíkový zásoby a rozborka 2 dnes již nepoužívaných projektů mi poskytne taky hromadu součástek.
Realizaci plánuju až na letošní podzim. Teď rekonstrukce podlah v bytě a už se pomalu rozbíhá zahrádkářská sezona.
Díky Otas se ledy pohly rychleji než jsem původně očekával. Konečná schemata jak šly do výroby jsou v postu #27, hotové desky z výroby v postu #39
Poslech mi i přes neduhy nesmírně baví a právě ty neduhy chci odstranit. Tak jsem nejprve začal řešit Přepínač vstupů s relé jako náhradu za elektronický přepínač s MAB24F. Přepínač mám nyní řešen jako dual mono, čistě proto, že 4pin konektorů mám dost a 3 pin by mi na vše plánované nevyzbyly.
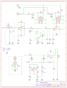
Další na řadě je nová deska zdroje s využitím stávajících součástek. Současný, špatně navržený, nemá dost prostoru pro dobré připojení zemí.
Přibude vypínámí korekcí a fiziologie relátky. Původně jsem uvažoval o použití 4011, ale aby byl navolen poslední použitý stav rohodl jsem se pro tlačítka s aretací. Nakonec ještě zvážím, zda signalizační ledky osadit nebo ne. Bez nich bude jednoduší zabudování do čelního panelu. Tlačítka a ledky budou osazeny z druhé strany a zaletuju je až po zabudování do panelu.
A nakonec zvažuju i předělání celého předzesilovače.
Mám v plánu ale původní desku zachovat jako "nosič" potenciometrů a novou desku připevnit na dno pod ní a s potenciometry spojit buď kroucenými vodiči, nebo stíněnými. Stíněný bych musel koupit asi nějaký z 5/10M UL2547 Shielded Wire Signal Cable, akorát vůbec netuším jaké AWG zvolit.
V původním chématu předzesilovače jsem již upravil hodnoty u fiziologie pro výšky a i pro výšky v korekcích. Podle simulace jsem srovnal průběhy s basy.
Ověření, že pro vypnutí stačí odpojit odbočku potenciometru.
A zde rozsah a průběh korekcí po úpravě.
A samotný předzesilovač je vlastně teprve rozpracovaný, zatím jen rozvržení na desce a vedení signálových zemí. A co fakt netuším ... jestli vůbec a jak rozlejt země na desce. A další věc která mi vrtá v hlavě je, zda by balanc neměl spíš být až na výstupu tedy za U2.2.

Uvítám pokud kdokoli zběhlejší má k tomu co říct a postrčí mi k lepším výsledkům, než jakých jsem sám schopen. Díky předem.
Jako fakt nechápu jak jsem před těmi 28-mi lety dokázal tu desku předzesilovače s tužkou a gumou na milimetrovém papíru navrhnout.








.
.




. R13 bych přidal k U2.2 za vstup Kor. R1. 









































? 


Podpora
Nahrát obrázek