Re: Upgrade zesilovače dokončeném po 26 letech
Gratulujem k úspešnému finále a želám dobrú muziku 
Nejsi přihlášen. Přihlas se nebo se zaregistruj.
Audioweb.cz » Koutek pro začátečníky » Upgrade zesilovače dokončeném po 26 letech
Gratulujem k úspešnému finále a želám dobrú muziku 
Děkuji všem za chválu. Přestože na chalupě odvedl báječnou službu, tak ještě je co zlepšit.
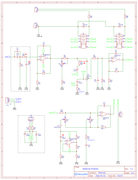
Hlavně ho rozšířím o AudioSwitch, na kterém jsme s Otas začali spolupracovat, po tom, co jsem se zmínil, že často usínám u puštěné muziky nebo filmu, mi poslal schéma. Tedy aby zesilovač pak zbytečně neběžel až do rána.
Po zapnutí zesilovače hlavním spínačem 220V je AudioSwitch uveden do sepnutého stavu. Jakmile uplyne nastavený čas, odpojí hlavní zdroj a pokud se na vstupu znovu objeví signál, zase ho zapne.
Já mám postavené dvě verze, protože ho chci použít i pro DPA355 (tam přijde ten s menším trafem 0,5VA na fotkách). V tomhle Upgradu ale potřebuju z AudioSwitche napájet i volič vstupů a relátkový přepínač vstupů, proto má silnější 2,6VA trafo.
Takže teď máme na stole již 3 funkční vzorky.
Desku jsem navrhoval tak, aby v usměrňovači šly použít diody 1N4007 ale i můstky DF10, nebo KBP210/310.
Relé (24V) je možné osadit OMRON G6B-1114P (2,88 kΩ) a G6D-1A (2,88 kΩ), a nebo Takamisawa FTR-F3AA (2,88 kΩ) a FTR-MYAA (5,24 kΩ).
Akorát u relé G6B-1114P, co má Otas, jsem nevěděl, že má polarizovanou cívku a dokonce se vyrábí i s obrácenou polaritou. Tak měl Otas problém ho osadit, protože co čert nechtěl jsem polaritu v návrhu samozřejmě přesně podle Murphyho zákonu netrefil.
AudioSwitch přijde umístit na stojato na hliníkový L profil 10x12mm.
Já mám osazeno C2 = 82uF [250mOhm] (neformoval jsem, časy opakovaně byly shodné); R7 = 680k; P1 = 1M a čas lze regulovat v rozmezí Min 2:40, Max 6:49

Otas osadil matrošem co dům dal ve větší míře než já. Teslácké zenerky a když nestačily zásoby 1N4148, tak osadil vybírané KY130/80.
C2 vybíral srovnávací metodou ze tří 100uF/50V.
Pro C2 = 100uF; R7 = 270k; P1 = 1M lze čas regulovat rozmezí Min 1:00, Max 5:00
Citlivost na signál na vstupu, reaguje při cca 5mV. Při zkoušení ho trvale zapnutý udržel signál 2mV.
https://www.youtube.com/watch?v=G3eG8BQvK20
Další úpravy co mám v plánu, než začne chalupářská sezóna a opět ho odvezu na chalupu. Je potřeba srovnat svítivost zelených a červených led diod. Zelené při stejném proudu mají zřetelně větší svítivost než červené.
Korekce potřebují upravit průběh na basech, což vyplynulo jak z poslechu, tak i ze srovnání různých korekcí v simulacích v tématu Korekční zesilovače, předzesilovače a jiná kurvítka zvuku.
Dále doplnit nešťastně vynechaný rezistor 18k u fyziologie výšek, který bohužel není ani na pcb (doufám ho tam do serie s kondenzátorem nějak rozumně dostanu), nepočítal jsem s ním, ale při poslechu se ukázalo, že je nutný, jinak fyziologie na výškách přídává moc a já to pak korigoval stažením výšek korekcí.
Jo, ty korekce člověk dopředu neodhadne, stále se učíme
.
Zajímavá myšlenka (požadavek na AS), aby se choval hned se sepnutím celkového napájení 230V pro zesilovač jako by ani neexistoval. Pak už si jen sám hlídal, kdy se přestalo hrát a popřípadě znovu začalo. Samozřejmě vypnutím 230V a opětným zapnutím je vše opět nenápadně aktivní.
Dvě poznámky ze stavby: s TL062 červená LED D17 mírně přisvědcuje i když nemá. Pomůže buď dioda v sérii nebo rezistor cca 4k7 paralelně k LED. Při modernějších OZ typu OPA2134 to nedělá, leč spotřeba je vyšší. Chyba konstruktéra, to jsem nedomyslel
.
Druhá LED (ext.) na schématu má mít diodu 1N4148 v sérii, aby nebylo překročeno její závěrné napětí.
Obvod zkoušen i při napětí pod 210 V bez potíží s funkcí a jen s velmi malým zkrácením času. Čas je vcelku přesně dán zenerovo diodou 5V6.
Kondenzátory jsem formoval napětím 52 V přes odpor 1M. 10 minut nabít, pak přes týž rezistor vybít cca 20 minut. Pak nabít 10 minut a krátce měřit napětí. Vítěz testu měl 48 V, nejhorší 37V. I vlastní zapojení AS má ovšem formovací schopnost. Je to zastaralý způsob - RC člen, chápu, ale mám s ním skvělé zkušenosti. S kondenzátory Tesla (20 x 200uF/70V) jsem měl (před 30 lety) spolehlivé časovače až na 72 hodin.
Byla to docela výzva
.
Cílem byla jednoduchost a velmi nízká spotřeba (do 0,5W).
Jsem rád, že jsme se na požadavcích jak má AS fungovat shodli a že jsi podle toho navrhl finální schéma.
Seriovou diodu 1N4148 k ext. LED jsem nevzpomněl dát do schéma, protože jí mám vlastně na desce signalizace. Dík za upozornění, schéma jsem opravil, jen na tuhle odpověď nebyl čas.
Já při stavbě zkoušel relé Takamisawa FTR-F3AA (2 880Ω) a FTR-MYAA (5 240Ω). Použil jsem jeden OZ TL062 z 90-tých let a jeden nově koupený. Chovají se trochu odlišně při použití nízkopříkonového relé. Nakonec jsem ještě zkusil TL072 smd v redukci, ale s ním mi AS nefungoval.
Při připojeném relé FTR-F3AA lehce svítila led, když neměla. Po překlopení odpadlo relé a led se rozsvítila plným svitem
Na cívce relé je 23V - sepnuto, 2,3V - rozepnuto.
Při připojeném relé FTR-MYAA byla led zhaslá, po překlopení se led rozsvítila, ale neodpadlo relé.
Na cívce relé je 23,7V - sepnuto, 3V - relé ale neodpadlo. Neodpadlo s OZ z 90-tých let, s nově koupeným odpadlo. Odpadnutí relé řeší 2 seriové diody 1N4148 s LED.
Takže osazené si nechám v obou postavených verzích nízkopříkonová relé FTR-MYAA a mám tam 2 seriové diody 1N4148 s led D17.
Během pár testů se časy do vypnutí ustálily. C2 mám osazen 82µF/35 (250 mOhm).
Srovnal jsem si svítivost zelených a červených ledek na panelu. Původně měly všechny ledky seriový rezistor 1k2. Začal jsem zkoušet měnit u zelených ledek postupně 2k, 2k2, 2k4, 2k7, 3k, 3k3 ... a nakonec skončil až u 4k7, které jsem tam už nechal. Kdybych si tam býval na začátku dal pro stanovení hodnoty trimr 10k, nemusel bych tolikrát měnit, ale nepočítal jsem fakt s tím, že se dostanu až na 4k7.
Původní:
Po úpravě:
Ale stálo to za to. Je to už jedno, ale dovedu si představit, že by Balance bylo stejně veliké jako ten Power. Jak často se s tím točí?
jardag69:
Já jsem zatím balance velikosti volume zatím neviděl.
Třebas já na balance vlastně vůbec nesahám, pro mne by nemusela taková regulace ani existovat
. Ale rozumím, že ne každý má bedny optimálně od posluchače.
A zde konkrétně by to asi nešlo, prostor vychází ze zesilovače, který byl stvořen před 26 lety, vlastně už více.. Plošný spoj je dán (i když volume je mimo).
A měnit čelní desku, když je tak pěkná? Ou ou ..
Co přesně má Volume společného s tlačítkem Power nebo o čem vlastně píšeš?
Šlo mi o to, že Balance se skoro nepoužívá, tak to mohlo být hodně malé.
Nevidím tak dobře na použité nápisy, díky za tolerantnost. To mne nenapadlo, chtít srovnávat knob potenciometru se spínačem.
To je samozřejmě nevhodné, tyhle poťáky je potřeba otáčet dost silou, což je v určitém směru jejich slabina. Přímo si tak říkají o velké knoby, už i tyhle jsou menší, než by bylo optimální. Kdybys něco s nimi postavil, tak bys to věděl.
Chápu, že z pohledu teorie lze mít takový názor.
Pryč jsou časy Tesla TP160, které se otáčely prudkým dechem
.
Z pohledu mého vidění technické estetiky bych tam také nic menšího nedal, i kdyby šly poťáky hladce. Ale to je každého věc, zde tedy autora.
jardag69 jsem rád za každou připomínku, vážím si toho, díky.
Panel a prvky na něm, včetně rozmístění, již nelze měnit. Power, hmatníky přepínače vstupů a knoby jsou z poloviny 90' let a jak přesně zmínil Otas, z toho to vše vychází. On vlastně ani ten nový panel nebyl původně v tomto upgradu v plánu.
Balance na chalupě používám hodně často. Záleží kam se chci usadit. Někdy je to houpací křesílko u zapáleného krbu (to hlavně zjara a na podzim, kdy si přitápíme krbem), ale nejčastěji gauč, no a někdy pohovka.
Prošel jsem sérií pokusů v úpravě basového korektoru. Nejprve jsem zkusil v jednom kanálu na pozici C9 470n, pak 560n a nakonec 680n.
Podle mých starých uší se zdá být 560n nejlepší volbou, tak jsem ho osadil do obou kanálů a zůstanu u této hodnoty.
I jsem doplnil seriový rezistor R99 18k k C4 do fyziologické regulace. Poslech totiž nakonec ukázal, že je fakt potřeba.
Teď zbývá umístit a napojit AudioSwitch, držák z L profilu mám hotov.
Co kupuješ za trafa do desky? Běžela tu debata, že děsně hřejou i bez odběru. Sám jsem žádné nehřející nenašel.
Pokud ti stačí výkon trafa do 2,8VA tak HAHN má už přes 10 let docela drahou sérii traf ErP, která má ztráty naprázdno <0,4W. Ty nehřejí. Nebo 3W řadu spínaných zdrojů u které jsou ztráty naprázdno <0,15W. Možná už to rozšířil o vyšší výkony, nezjišťoval jsem.
Já jsem použil klasické 2,3VA trafo se ztrátami 0,4W typ BV EI 305 8022 do softstartu, kupované v TME.
Mám tam Hahn EI304 2046 2x9V 2,6VA a v druhém postaveném pro DPA355 Hahn BV 202 0158 2x9V 0,5VA.
Teplota pouzdra TL062 před testy 22°, na konci testů 28°; Teplota trafa před testy 22°, na konci testů 38° (asi po hodině). Nepřijde mi to, že by to bylo nějak moc.
Ta trafa s minimální spotřebou a k nim úměrně velkou teplosměnnou plochou se moc nehřejí.
Druhé Stowikem jmenované trafo zapojené do zmíněného AS se spotřebou cca 0,4W jsem zkušebně nechal makat přes noc a dosáhl v prostředí 20°C cca teploty těla, možná i méně. Ono i přes procenticky vyšší ztráty se na tělísku trafa se nějaká desetina W snadno rozptýlí.
Ale pamatuji se, že se zdroj s trafy 15V/10W+ 2ks 2*20V/2,5W natěsno u sebe + stabilizátory 15V a 2*18V v jedné kovové krabici hřál hodně (přes 50°C povrch krabičky) a nakonec po cca 3 měsících jedno malé trafo odešlo. Naštěstí jen doma, nepokazilo to akci. Po náhradě (mezitím zajištěným) malým zakázkovým toroidem vše maká 25 roků a hřeje se jen lehce (opět tak teplotou těla).
Uměl by to někdo srovnat s tou modrou Talemou, jak ty se hřejou?
Koupil jsem dělany DAC a ten ma asi 4 běžná trafa vedle sebe v uzavrene krabici a hřeje se to fakt hodně.
SKúste AC/DC meniče, napr. Používal som a osvedčili sa.
Audioweb.cz » Koutek pro začátečníky » Upgrade zesilovače dokončeném po 26 letech