Dlho som sa odhodlaval ale konecne som sa k tomu dokopal a prerobil som control modul... co som zmenil:
Mechanicke veci:
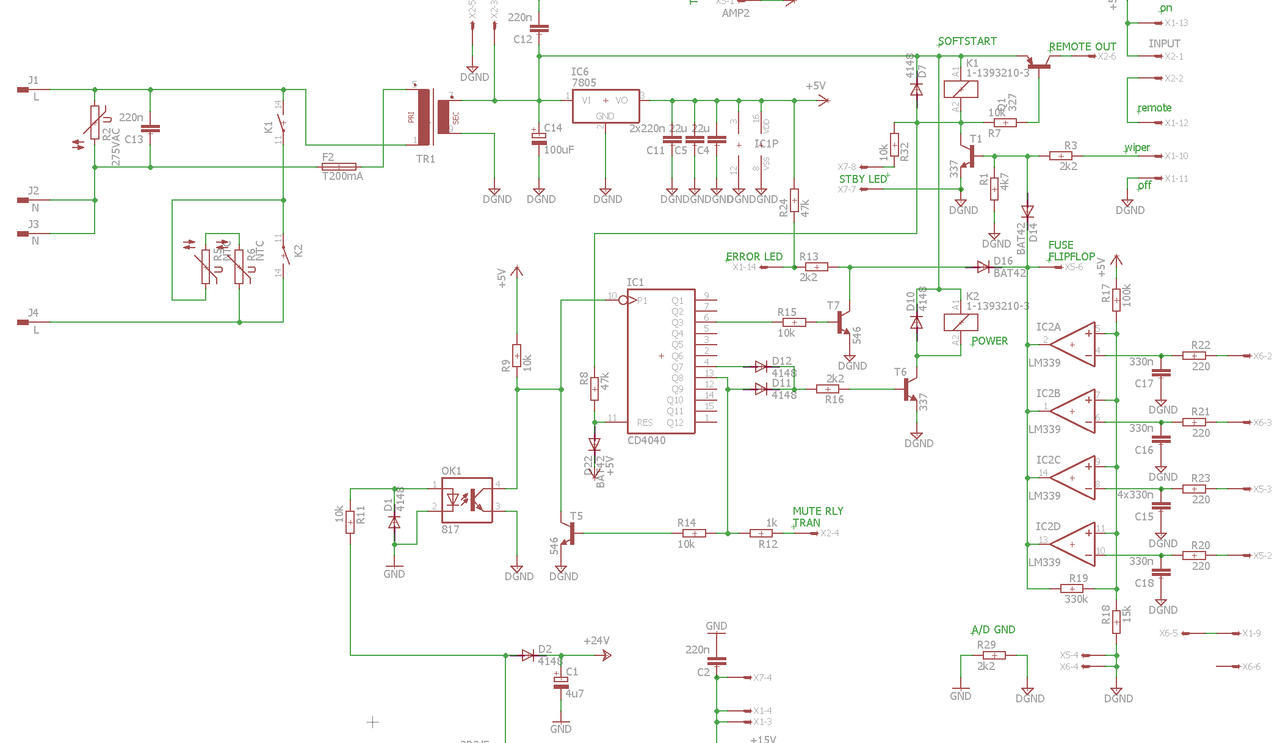
- Doska je o 4mm sirsia ale diery na sroby ostavaju rovnake, trochu som niektore veci popresuval aby sa lepsie vyuzilo miesto a otocil som SMPS "trafko"
- Optimalizovane sietove spoje, kde treba su pre lepsi prud obojstranne a su aj lepsie izolacne vzdialenosti + frezovanie medzi sietovou a izolovanou castou
- termistory kedze celkom topia posunul som ich trosku dalej a su otocene + maju vetracie otvory v DPS a viac vzduchu okolo
- trochu viac optimalizovane cesty napajania oz, periferii a zemi
- viac miesta okolo 14V fastonov - zbytocne to tam bolo natesno
- prerobil som mini dosku na prepinac meraku, je tu implementovany zdroj prudu pre podsvietenie s regulaciou dostupnou z vrchu + moznost pripadneho LDR pre auto regulaciu. Je tu implementovana aj standby LEDka, ktoru som sice osadil, v paneli mam vyfrezovanu na nu kapsu ale dierku nie. Zatial mi ju netreba, takze nic prevrtavat nebudem (1mm dierka) ale ak by som nahodou standby potreboval vidiet, je tam pripravene
z dovodu viacerych funkcii je tato doska prepojena 8pin IDC namiesto povodneho 6pinu.
Fotky novych dosiek:


Elektricke zmeny:
- Kladna vetva napajania VU log ampu je podobne ako to je v origo meku cez PNP tranzistor s oneskorenim takze sa pripoji az za par sekund po zapnuti. Zaporna vetva je tu pritomna hned po zapnuti, to zabezpeci ze bude drzat meter na nule, podobne to ma aj origo ale ja som to schvalne pred tym nemal lebo so seriovym odporom v meraku to netrebalo, no ako som postupne znizoval az tam neostalo nic tak to nakoniec treba... takze s merakom pri zapnuti/vypnuti vobec necukne.
- dual opto som vyhodil prec a dal mini jednoduchy - zdroje budu stale oddelene ale spojene cez odpor, ale vstupne rele "mute" bude napajane priamo cez digi zdroj
- "remote on"' je napajane tiez z digi zdroja, priamo z vykonoveho rele cez pnp tranzistor, takze tu bude nulova latencia zapnutia druheho ampu. Rozdiel bude par milisekund.
- lepsie filtrovane vstupy komparatora
- pridal som na reset cmosu 100p keramiku, trochu to pomaha proti nahodnym resetom pri vyoskom ruseni okolia
K nahodnemu resetu ampu pri pustani indukcnej varnej dosky...
zistil som ze zasuvka v ktorej su zosilnovace je na rovnakej faze ako tie konkretne platnicky ktorymi som to testoval. Sporak da do siete pri plnom vykone strasne obrovsku supu cez 3kW... (az poskoci VU meter na druhy dielik) takze moja teoria je ze pri velkej spicke dojde k velmi velkemu poklesu v napajani SMPS zdroja? alebo ta spicka triggerovala reset cmosu? alebo reset bol trigerovany od toho ze ako pokleslo napatie a cmos berie signal z cievky rele ak tam vzniklo nejake napatie nahodou par voltov mohlo to aktivovat reset. Reset je v aktivovanom stave na zemi cez tranzistor, takze medzi +5V vetvu a reset (paralelne na schotkyho ochrannu diodu) som dal 100p keramiku. Mam pocit ze to funguje, nie je to 100%, ale je fakt velmi mala sanca, mozno >1% ze sa reset spusti.
Skusal som aj cd74hc4040 ci nebude odolnejsi na rusenie ale spraval sa uplne rovnako, resp. z nejakeho zvlastneho dovodu inak casoval, akoby casovac bol o polovicu kratsi, mozno iny pinout? 
Hotove v ampe:

Pripadny sensor pre citlivost svetla som zvazoval zabudovat do krytu predneho panela na hornu stenu (taka mala 5mm cocka) tento sensor je lahko pripojitelny k dosticke kde sa reguluje svietivost meraku. Funguje to celkom dobre ale je to trochu menej citlive ako by som cakal a stale vaham ci to tam budem davat alebo nie, pretoze zistujem ze mi zrejme vyhovuje jedna nastavena pevna hodnota. V silnom svetle by sa to ale so sensorom trochu pridalo na max... urobil som kratke video co to robi, ale viete ako kamera snima svetlo v tme ... tiez sa automaticky prisposobuje
ale aspon priblizne co to robi:
https://www.youtube.com/watch?v=o67jsepwROI