Téma: LM3886 netradiční čínské zapojení zpětné vazby, prosím vysvětlit
Ahoj,
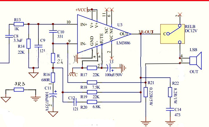
koupil jsem na Aliexpressu stavebnici zesilovače. LM3886 jsem dal originály. Celé to hraje, asi lépe než levný TPA3116D2, ale už nepoznám rozdíl proti SPS50 (na mých low-end repro Grudnig)
Zaujalo mě zapojení zpětné vazby. "Mínus" reproduktoru jde na GND přes rezistor 0,22ohm. Z toho to jde přes rezistor 7k5 rovnou na neinverující vstup. To je nějaká proudová zpětná vazba? Napěťová je tam také.
Je to skutečný zlepšovák, nebo to měl radši číňan nakreslit podle datashitu?
Zbytek desky je udělaný asi docela pěkně, líbí se mi, že je všechno integrované. A pobavili mě fake NE5532, že se jim to vůbec vyplatí....











Podpora webu
Nahrát obrázek