Téma: Monobloky (j-fet + L-fet) - part 1
Všetci sme tam boli – ten moment, keď si sadnete do obývačky, zapojíte obľúbený track a zvuk vášho systému vás doslova ohromí. Ale čo ak je to len začiatok? Po nedávnom upgradu na nové regálové reproduktory som sa ocitol na križovatke: ako ich nakŕmiť energiou, ktorá im umožní rozvinúť plný potenciál? Môj súčasný setup – DAC Topping D70 Pro s čipom Sabre a predzosilňovač Topping A70 Pro – je už teraz majstrovským dielom čistoty a presnosti. Chýbali však len tie pravé monobloky, ktoré by transformovali signál na symfóniu basov, medov a výšok.
Najprv som sa obrátil k pohodlnému riešeniu: hotové monobloky Topping B200. Na papieri vyzerali ako dokonalý pár – kompaktné, výkonné a cenovo dostupné. Ale potom som narazil na achillovu pätu: spínaný zdroj. Áno, ten, ktorý sľubuje efektivitu, no v audiofilskom svete často prináša nežiaduce šumy a stratu tej magickej "živosti" zvuku. Zavrhol som ho bez váhania. Prečo sa uspokojiť s kompromisom, keď môžete vytvoriť niečo svoje? A tak som sa pustil do hľadania DIY projektov, ktoré by nielen splnili technické požiadavky (cca 100 W pri 8 ohmoch), ale aj priniesli radosť z tvorby.
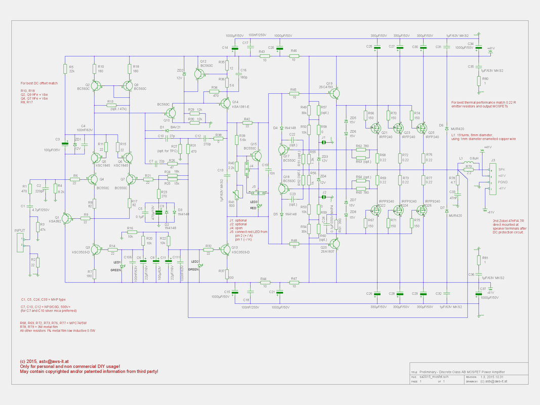
V hľadáčiku mám tri absolútne skvelé návrhy od overených obvodárov zo zahraničia, každý s unikátnym podpisom. Prvý, do ktorého sa chystám ísť naplno, je zosilňovač od ASTX s laterálnymi MOSFETmi vo výkonovom stupni – 80 W pri 8 ohmoch čistej, neutrálnej sily bez kompromisov. Druhý projekt od Damira ma láka jeho CFA topológiou s vertikálnymi MOSFETmi (100 W/8 ohm) a stabilizovaným diskrétnym zdrojom, ktorý sľubuje ultra-nízky šum a dynamiku ako z vyššej ligy. A na záver Bonsaiov bipolárny CFA zosilňovač, opäť 100 W/8 ohm, s tou charakteristickou teplou, hudobnou dušou.
V tomto článku sa spolu ponoríme do prvého kroku – stavby ASTX monobloku 
















Podpora
Nahrát obrázek