konecne som dokoncil linearny zdroj, a mozem pokracovat s ladenim zosilnovacov... u spinaku nikdy neviem ci mikro zakmity su od smps alebo z ampu, s tymto "analogovym" to snad bude lepsie
Nizsie zopar fotiek pre inspiraciu.
Je to trochu kockopes, pouzil som co som vyhrabal v pivnici
preto je jeden merak analog a druhy digital, trafo je z nejakeho onkyo receiveru co malo ist do akehosi zosilnovaca ale nakoniec skoncilo v zdroji. Je ale vyhoda ze ma odbocky na symetrickom vinuti pretoze to mam vyvedene na prepinac a mozem si zvolit ake napatie mam na "direct" vystupe, resp. napajanie regulatorov.
V maximalnom nastaveni 1A/2x60V to pekne topi
ten CPU chladic to celkom pekne zvlada, sice je po par minutach v skrate extremne horuci ale to su umele a dlhodobe podmienky. Hlavna myslienka je ze ak je v testovanom zosilnovaci nejaka chyba aby ho to hned neodprasklo
prudove limity su prepinatelne trojpolohovym prepinacom kde sa len menia predradene odpory medzi vykonovym tranzistorom a LMkom. Na tomto odpore sa zaroven mera ubytok napatia pre ampermeter. (mera sa len kladna strana zdroja)
Nizsie je predny panel zo zadu - analogovemu meraku som vymenil plexi za realne sklo a zo zadu je taky ramcek co vsetko drzi pokope, Zaroven je v tom integrovane podsvietenie bielymi ledkami a drzi to aj digi merak

Zdroj mam sice v prvej triede, ale zem zdroja je plavajuca a nie je spojena s kostrou pre jednoduchsie merania... trafu som sietove piny prelial tavnym lepidlom aby to bolo trochu bezpecnejsie a zabudoval priamo pri kostricke 5R NTC clen.


Hotovy zdroj:



Vnutornosti... je to trochu netradicne umiestnene ale je to neuveritelne kompaktne a malicke, cely zdroj ma len 18x20x18cm, pritom tam je napchate 400W trafo, chladic a velka filtracia
ventilator je umiestneny tak ze prudi vzduch v skrinke z dola nahor a vlastne vsetko ofukuje. Pri beznych teplotach ho nie je vobec pocut a ma nizke otacky, ak sa chladic prehreje na 70 stupnov ide uz rychlo.
Na tento netradicny sposob uchytenia som pouzil 3d vytlacene "distancne stlpiky" + na zadnej strane take "L" uchytky. Nebabral som sa so zavitovymi vlozkami ako sa to bezne robi s printovymi vecami. Len som vytiskol 3mm dierky a narezal M4 zavit, drzi to absolutne super.
Hlavne poistky su lahko pristupne z hora a viditelne cez vetracie otvory, takze v pripade skratu direct vystupu su lahko vymenitelne.



DPSky uz nemam, rozdal som. Pripada mi to ale ako celkom pouzitelna vec tak sem hodim neskor podklady ak by niekto v buducnosti chcel cosi podobne vyrabat.
Aj napriek ultra jednoduchosti zapojenia ma zdroj celkom potrapil, nechcelo to fungovat dobre a pri prepinani prudovej ochrany nesedela s hodnotami odporov. Problem bol v nestabilite LMka, kedze na jeho vstupe nie je ziadna kapacita pre stabilitu, len odpor. Toto zapojenie celkovo funguje dobre a ta ziadna kapacita az tak nevadi, ale v kombinacii s dlhymi kablami k prepinacu na prednom panely to uz cosi porobilo a vadilo to.
Riesenim je samozrejme napojenie kapacity na vstupe do regulatoru, lenze toto strasne trapi LMko a je otazkou casu kedy by ho to pri skrate odprasklo. Vyriesila to paradoxne kapacita cez odpor pre zenerku ktora chrani LMko. Zrejme cez bazu darlingtonu to nejak lepsie stabilizuje prud a LMko je spokojnejsie, zaroven je chranene v pripade skratu. Mozno je chybou ze som pouzil bipolarny darlington, s mosfetom (ktory v tomto zapojeni bezne pouzivam) by to asi slo lepsie, stabilnejsie... 
Nizsie je video co to robi...
https://www.youtube.com/watch?v=jMsRTCqtxPo
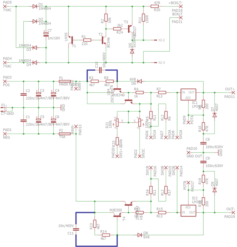
Schema:

Eagle:
https://webshare.cz/#/file/a18Q15uwa9/labpsu-eagle-zip
Gerbery:
https://webshare.cz/#/file/nKVsPiwBse/labpsu2-zip